肇庆联亿钢结构工程有限公司
肇庆钢结构-云浮钢结构-佛山钢结构-广州钢结构-东莞钢结构-江门钢结构-广东钢结构工程设计、制造、安装集成商。
全国服务热线:
18938314188

Zhaoqing Lianyi Steel Structure Engineering Co. Ltd


X
新闻中心
/
新闻中心
最火的钢结构模型3D打印与有限元网格融合方法
来源: | 作者:联亿钢构 | 发布时间: 2021-09-12 | 591 次浏览 | 分享到:
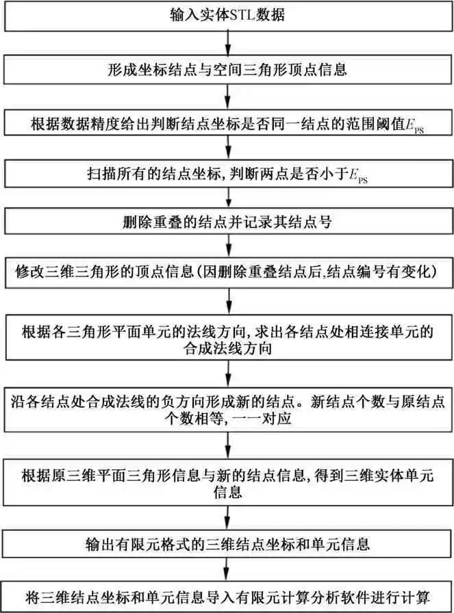
薄壁结构的3D打印STL文件是单侧外表面三角面网络,而钢结构模型体系的3D打印数据图形是由STL三角形沿着结构杆件、连接件各表面围成的空间三角面混合包络的集成,这与薄壁三角面网络存在较大差异。STL文件的复杂程度、单元数目都大为增加,也增加了STL三角面与有限元网格融合一体的难度。基于所建立数字图形模型,很容易得到STL的打印数据。为将STL三角面转换为满足有限元计算网格单元,需要预处理、清除、归并奇异点。通过建立结构整体节点编号和坐标体系,并依据STL三角面和法线向量,形成简化的六面体单元,进而形成整体几何矩阵,为生成有限元网格提供了有效方法,并开发了依据转换流程的计算机应用程序。通过计算实例,表明该方法为3D打印数据与有限元计算单元网格融合提供了一条可用的捷径。

最火的钢结构模型3D打印与有限元网格融合方法

摘 要


薄壁结构的3D打印STL文件是单侧外表面三角面网络,而钢结构模型体系的3D打印数据图形是由STL三角形沿着结构杆件、连接件各表面围成的空间三角面混合包络的集成,这与薄壁三角面网络存在较大差异。STL文件的复杂程度、单元数目都大为增加,也增加了STL三角面与有限元网格融合一体的难度。基于所建立数字图形模型,很容易得到STL的打印数据。为将STL三角面转换为满足有限元计算网格单元,需要预处理、清除、归并奇异点。通过建立结构整体节点编号和坐标体系,并依据STL三角面和法线向量,形成简化的六面体单元,进而形成整体几何矩阵,为生成有限元网格提供了有效方法,并开发了依据转换流程的计算机应用程序。通过计算实例,表明该方法为3D打印数据与有限元计算单元网格融合提供了一条可用的捷径。


由于计算机图形学软硬件的迅速发展,其处理问题的速度、规模和方式都有了极大的改善和提高,各种复杂结构都可以迅速准确地建立三维数字模型。3D打印的图形处理软件(例如CURA)可以在已建模型的各个表面形成STL格式的三角形面片包络体及相应的数据格式。可以发现,将结构离散化进行数值分析,与3D打印可属同一类的离散方式。相关研究人员曾对3D打印薄壁结构的打印STL三角面与三维有限元网格进行了研究,在基于单纯表面三角形STL网格上,提出了实用有效的薄壁结构3D打印与有限元计算统一网格的方法。对于具有一定厚度、切割打孔加工形状、焊接栓接等连接方式的钢结构体系,若采用有限元计算,其实体单元网格划分则比较困难,通常采用杆单元或简化连接节点的种类形式进行计算,单元处理的工作量相当繁琐巨大。与常规的STL转化有限元网格的思路和方法不同,3D打印结构包络面的STL数据体系和逐层增高的各平面切割数据,组合成实体的离散化计算单元,仅在数据层面上进行调整,避免了单独划分单元的复杂过程,保证了各部分满足有限单元的协调和精度要求。本文以钢结构体系的数字图形模型为例,利用融合方法进行研究,所得到的处理流程和计算结果可推广到更多的结构体系之中。


1 钢结构模型3D打印STL格式与有限元网格格式转换

1.1 3D打印STL格式

任一STL格式包括了三角形三个角点的坐标xiyizi及外法线矢量ni。对于一个具有m个单元的结构而言,其STL文件将包括m段这样的循环表达式,格式如下:

       (1,2,…,m个单元)

       solid Object01

       facet normal-7.078 227e-002 8.323 698e-001

5.496 821e-001

       outer loop

       vertex 3.325 273e+002 4.636 763e+002

1.153 948e+002

       vertex 3.474 805e+002 2.071 548e+002

5.057 643e+002

       vertex 3.803 828e+002 2.096 953e+002

5.061 541e+002

       endloop

       endfacet

……………………………………………………

……………………………………………………

       facet normal 9.969 845e-001 7.670 629e-002

1.174 874e-002

       outer loop

       vertex 1.825 676e+003 2.013 525e+003

9.046 692e+001

       vertex 1.872 824e+003 1.396 057e+003

1.208 904e+002

       vertex 1.873 184e+003 1.396 084e+003

9.021 741e+001

       endloop

       endfacet

       endsolid Object01


其中,facet normal为三角形的外法线方向单位矢量,关键词“outer loop”和“end loop”之间包含了三角形的三个顶点xyz坐标。


图1为STL格式的角点与法线示意,图2为有限元简化的六面体单元及角点示意。由图1、图2可知,对于m个三角面的结构则形成如下矩阵。

计算式|肇庆联亿钢结构-肇庆钢结构-广东钢结构

图1 STL格式的角点与法线

计算式|肇庆联亿钢结构-肇庆钢结构-广东钢结构

图2 有限元简化的六面体单元及角点


整体单元表达为:

计算式|肇庆联亿钢结构-肇庆钢结构-广东钢结构


对此矩阵给定容差值进行近似点合并、奇异点消除,形成该结构的n个整体节点列阵,其中nm符合欧拉关系数。


在整体节点数计算式|肇庆联亿钢结构-肇庆钢结构-广东钢结构表示中,m个三角形单元数列表示为9个xyz坐标转换为总节点[P]中相应的3个节点编号。


n个整体节点编号为:

计算式|肇庆联亿钢结构-肇庆钢结构-广东钢结构

m个单元表达为:

计算式|肇庆联亿钢结构-肇庆钢结构-广东钢结构


式中:a,b,c,d,e,f,i,j,k,n1,n2,n3计算式|肇庆联亿钢结构-肇庆钢结构-广东钢结构中元素,形成3D打印STL外表面三角网的矩阵形式。


1.2 有限元格式

对于钢结构模型要进行有限元力学计算分析,即要先将钢桁架3D打印STL外表面三角网的数据格式转换为用有限元方法表示的数据格式,3D打印STL表面三角网同m个单元数的表达。


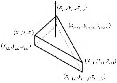
1.3 三维有限元六面体单元的形成

由外表面三角生成三维六面体单元,在STL格式下,八结点六面体单元实体简化为六角点五面体单元,结构体由一系列空间三角形平面表示。产生三维有限元单元需要对外表面三角形网格进行归类调整,消除奇异点,如三角形角度太小或太大,两结点距离太小等。通过自主开发程序对其进行处理后,形成符合计算要求的三维空间三角形网格,以满足计算模式之需要。图3为描述于上述三步骤的处理流程;图4为处理过的钢结构外表面空间三角形网格。

计算式|肇庆联亿钢结构-肇庆钢结构-广东钢结构

图3 外表面三角网处理流程

图4 处理后的3D打印外表面三角形网格


1.4 形成三维有限元网格

本文仅针对杆件横断面为空心薄壁形状的钢桁架为例,将其外表面三角形的每一个结点沿着该结点连接处所有单元的外法线矢量合成的负方向拉伸出新的结点,形成内表面三角形,如图5所示。

计算式|肇庆联亿钢结构-肇庆钢结构-广东钢结构

图5 形成三角形内表面示意


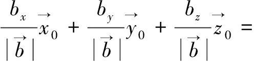
以四个三角形(在钢桁架角点处会有更多的三角形)外表面为例,研究其生成内表面点的方法。四个三角形的外法线(归一化)方向分别为计算式|肇庆联亿钢结构-肇庆钢结构-广东钢结构其中,计算式|肇庆联亿钢结构-肇庆钢结构-广东钢结构余类推,它们的合成矢量为:

计算式|肇庆联亿钢结构-肇庆钢结构-广东钢结构         (1)


式中:计算式|肇庆联亿钢结构-肇庆钢结构-广东钢结构分别为xyz方向的单位矢量。


矢量的模为:

计算式|肇庆联亿钢结构-肇庆钢结构-广东钢结构                                    (2)


将矢量计算式|肇庆联亿钢结构-肇庆钢结构-广东钢结构归一化为:

计算式|肇庆联亿钢结构-肇庆钢结构-广东钢结构

计算式|肇庆联亿钢结构-肇庆钢结构-广东钢结构                                  (3)


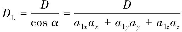
沿着计算式|肇庆联亿钢结构-肇庆钢结构-广东钢结构的负方向产生新的内表面结点,设外表面与内表面的距离为D,在计算式|肇庆联亿钢结构-肇庆钢结构-广东钢结构负方向的截距为DLDDL的夹角α近似用计算式|肇庆联亿钢结构-肇庆钢结构-广东钢结构计算式|肇庆联亿钢结构-肇庆钢结构-广东钢结构的夹角代替。


计算式|肇庆联亿钢结构-肇庆钢结构-广东钢结构计算式|肇庆联亿钢结构-肇庆钢结构-广东钢结构为归一化矢量,有:

计算式|肇庆联亿钢结构-肇庆钢结构-广东钢结构                                        (4)

计算式|肇庆联亿钢结构-肇庆钢结构-广东钢结构        (5)

计算式|肇庆联亿钢结构-肇庆钢结构-广东钢结构              (6)


产生的新内表面结点坐标为(在计算式|肇庆联亿钢结构-肇庆钢结构-广东钢结构的负方向取长度DL):

x′=x-DL×ax                  (7a)

y′=y-DL×ay                  (7b)

z′=z-DL×az                  (7c)

每一个上表面结点都会按上述方法在下表面产生新的结点,并归入已有的总节点标号系列之中,根据上表面单元信息,可得到体单元信息。


2 3D打印与计算实例

与薄壁结构从STL文件转化为具有一定厚度的结构体数值计算网格不同,对钢结构体系数据建模产生的STL格式按照上节所述步骤方法进行处理,得到3D打印STL与有限元计算的统一网格。


2.1 钢桁架3D打印

笋溪河特大桥的三维钢桁架某一跨间的实体结构如图6所示。

计算式|肇庆联亿钢结构-肇庆钢结构-广东钢结构

图6 钢桁架实体结构


该钢桁架是一对称结构,将其输出为STL格式的文件,经过专用的切片软件“CURA”,将模型在高度方向切片。图7为某一高度切片图形。

计算式|肇庆联亿钢结构-肇庆钢结构-广东钢结构

图7 钢桁架某一高度切片


钢桁架模型尺寸为400 mm×254 mm×86 mm,每隔0.20 mm切一层,共430层,形成3D打印机打印文件“钢桁架.gcode”,并通过3D打印机打印。


2.2 钢桁架三维有限元建模及奇异点修正

单跨钢桁架杆件较少,STL文件长度约1 500行,通过“ZHSTL程序”将钢桁架的STL文件转换为有限元数据文件格式,形成具有一定厚度的三角形单元。结点数1 918个,单元数2 264个。相对于艺术花瓶的结点数和单元数少得多,由于桁架的杆件主要由平面组成,平面的数量较少,从而形成的三角形网格也很少。但同时也带来了不少问题,例如有许多网格的三角形非常细长,产生很尖或很钝的角,也有一定扭曲的或奇异的三角形单元,需要经过一定的处理,才指清除奇异点。


将有限元数据导入ADINA大型结构分析软件中,形成计算模型,如图8所示。

计算式|肇庆联亿钢结构-肇庆钢结构-广东钢结构

图8 钢桁架有限元模型


钢桁架的打印材料为聚乳酸(PLA),其力学参数如表1所示。

表1 PLA材料的力学参数

计算式|肇庆联亿钢结构-肇庆钢结构-广东钢结构


边界条件:钢桁架底部四个角固定,即约束底部四个角x=0、y=0、z=0。


计算工况:1)钢桁架在自重荷载下变形及应力状况;2)钢桁架在自重荷载、顶部承受总合力为10 N的荷载(平均分布于钢桁架顶部)下变形及应力状况。


2.3 钢桁架三维有限元计算结果

利用3D打印STL转换为有限元六面体网格进行了各工况计算。


图9、图10分别为钢桁架自重荷载作用下x向位移云图和最大主应力(σ1)云图。图11为钢桁架在自重荷载、顶部承受总合力为10 N荷载(平均分布于钢桁架顶部)下y向位移云图和最小主应力(σ3)云图。由图9~图11可知,计算结果合理,满足了工程需要。

计算式|肇庆联亿钢结构-肇庆钢结构-广东钢结构

图9 桁架自重x向位移云图     m

计算式|肇庆联亿钢结构-肇庆钢结构-广东钢结构

图10 桁架自重最大主应力(σ1)云图     MPa

图11 桁架加载y向位移云图     m

计算式|肇庆联亿钢结构-肇庆钢结构-广东钢结构

图12 桁架加载最小主应力(σ3)云图     MPa


3 结束语

在作者团队提出的数字图形介质理论当中,已经扩充并更新了数据采集的一些新技术,例如三维激光扫描方法、全景摄影方法、对视几何拍摄方法、无人机倾斜式摄影方法、室内全景摄影方法,它们都可以很容易得到结构的点云数据,据此得到的逆向数字模型可自动转化为STL或OBJ格式的文件,也就是包络整个工程的Polygon Soap,通过单体法分离,各个结构件可以进行三维单体打印。


本文基于STL格式,通过融合转化为数值计算网格,可以迅速进行数值计算,在测算与快速评估工程应力、应变、变形分布规律的过程中,提出了高效率的图形网格转换方法,具有较强的实用性与普遍性。随着研究的继续深入,可以预计该种方法一定会有更多的应用和提高。




双击此处添加文字
肇庆联亿钢结构工程有限公司
联系人:黄先生
电话:18938314188
邮  箱:77132440@qq.com
网  址:http://www.zqlianyi.cn/
地 址:肇庆市端州区光大锦锈山河